针灸作为中华民族延续下来的宝贵遗产,造福了千千万万的病痛患者,中国古代人民很早以前就采用针灸方法保健强身。在《黄帝内经》中称掌握针灸保健技术的医生为“上工”,《灵枢·逆顺》中云:“上工刺其未生者也。”然而对于针灸疗效作用机理的相关研究却少之又少。
近日,来自美国哈佛医学院、中国中医科学院和复旦大学的研究人员在《Nature》发表了一篇题为“A neuroanatomical basis forelectroacupuncture to drive the vagaladrenal axis”的文章,文中揭示了他们阐明了针灸激活一种特定信号通路的神经解剖学原理确定针灸是通过激活这种特定信号通路,从而引发抗炎反应必须存在的神经元亚群。

https://doi.org/10.1038/s41586-021-04001-4
中医里针灸治疗疾病的一个核心思想是,通过对身体特定部位(穴位)的刺激,调节其他远距离部位的生理状态,这种效应被认为是通过假设的经络通道运作的。虽然现代解剖学研究尚未支持这种通道的物理存在,但远距离针灸效应的确可以通过体感自主反射来实现。

(描述PROKR2神经元)
曾有研究发现针灸的现代化模式—电针刺,其效果具有区域特异性:在后肢区域电针刺时有效,但在腹部区域电针刺时却没有效果。从而推测可能是身体区域间特有感觉神经元的差别导致了这种反应的差异。
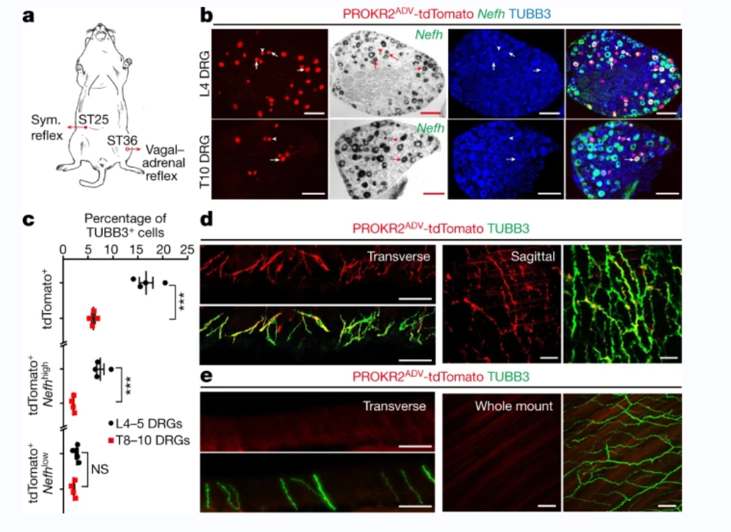
在这次的研究中,研究人员通过在小鼠身上进行的一系列实验来验证了这个假设。首先,他们确定了一个由PROKR2cre受体为标志物的小鼠感觉神经元亚群,并且发现这些神经元在后肢深层筋膜组织(如骨膜)中的数量是腹部筋膜(如腹膜)的3-4倍。这对于驱动迷走神经-肾上腺轴是至关重要的。
接下来,研究者们在缺少感觉神经元的小鼠中发现,电刺激(ES)不能激活后脑迷走神经-肾上腺轴;而通过基于光的刺激直接靶向后肢深层筋膜组织中的这些感觉神经元,则可以驱动迷走神经-肾上腺轴。因此说明了这些感觉神经元的存在对于激活迷走神经-肾上腺轴是不可或缺的。

(低强度电刺激(ES)需要PROKR2ADV神经元来驱动迷走神经-肾上腺抗炎轴)
此外,研究者还发现可以根据PROKR2Cre神经元的分布模式预测ES强度是否会产生抗炎症缺陷的身体区域。结果表明,后肢前部肌肉中的神经元数量比后部肌肉中的神经元多,从而导致后肢前部区域对电针刺的反应更强烈。由此可以为针灸穴位选择性地驱动特异性自主通路提供了神经解剖学基础。研究者Ma说,“根据这种神经纤维的分布,我们几乎可以精确地预测哪里的电刺激将是有效的,哪里将是无效的。”

(抗炎作用对深层组织支配神经的需求)
对于下一步的研究方向,研究者Ma指出“虽然这项研究是在小鼠身上完成的,但神经元的基本分布在生物进化史上,包括整个哺乳动物(包括人类)在内可能是保守的。下一项重要任务将是从小鼠转为在人类身上进行电针刺的临床测试,研究例如由SARS-CoV-2冠状病毒引起的炎症。”除此之外, Ma还表示,团队对探索其他可由针灸刺激的信号通路治疗过度炎症的疾病感兴趣。
总之,这一研究提供了“第一个关于穴位选择性和特异性的神经解剖学解释。”它告诉我们与针灸相关的重要参数:即针灸的具体部位、针灸深度以及针灸强度。
对于针灸这项传统技术来说,用现代科学技术强有力地证明其在疾病治疗方面的效果和独特优势是对针灸的肯定,具有跨时代的意义。相信在不久的将来,针灸技术可以大放光彩,应用于更多疾病的治疗和诊断当中。
参考资料:
1.A neuroanatomical basis for electroacupuncture to drive the vagal–adrenal axis
