
癌症治疗药物Imatinib,也称格列卫(Gleevec),被批准用于治疗多种癌症,包括慢性粒细胞白血病(chronic myeloid leukemia,CML)。近日,发表在《 Diabetes》上的一项研究中,科学家们发现了该药另一个种可能的功能——治疗2型糖尿病。
该科学家小组由美国斯克里普斯研究所、韩国Hyndai Pharm公司、首尔国立大学及韩国蔚山国家科学与技术研究所(UNIST)的研究人员组成。他们首次鉴定出,通过调控PPARγ,格列卫能够降低胰岛素抵抗水平,从而降低高血糖症和肥胖的风险。
领导该研究的UNIST的教授Jang Hyun Choi说:“尽管TZD类药物在改善骨骼肌和其它周围组织的葡糖糖吸收方面非常有效,但它们因具有增加副作用的风险被撤出了市场。”TZDs是一类针对PPARγ受体的选择性激动剂,PPARγ对机体如何代谢葡萄糖、脂肪,以及控制免疫和炎症反应有很重要的作用。

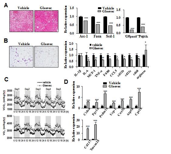
在这一研究中,科学家小组发现,PPARγ的磷酸化与糖尿病发展密切相关;他们也证明了PPARγ的去磷酸化有抗糖尿病的作用。为了确定是否PPARγ已磷酸化,研究小组开发了一种新的化学筛选程序。通过高通量磷酸化筛查,科学家们发现,格列卫阻断了CDK5介导的PPARγ磷酸化。
在高脂饮食小鼠中实验发现,格列卫能够改善胰岛素敏感性,且不产生其它靶向PPARγ药物会引发的严重副作用。此外,格列卫还能够降低肝脏中脂肪生成和糖异生相关基因表达,改善脂肪组织中的炎症反应。
Choi表示,尽管研究表明格列卫治疗能够改善胰岛素敏感性,降低糖尿病患者的血糖水平,但具体的原因还未被证实。然而,总体而言,该研究结果证实了格列卫有望成为治疗胰岛素抵抗和2型糖尿病的新型药物。
推荐阅读
