伯豪助力张旭院士《Cell Research》发表单细胞测序研究最新成果

背景介绍
在神经网络中,外部刺激通过背根神经节(Dorsal root ganglion,DRG)的假单极感觉神经元(Pseudo-unipolar sensory neurons)传递到脊髓(Spinal cord)中。小的DRG可以通过无髓鞘的轴突(Un myelinated axons,C-fibers)和薄髓鞘的轴突(thinly myelinated axons,Aδ-fibers)传递从神经末梢(Peripheral nerve terminals)发生的疼痛感、温度和机械感受信号至脊髓的I-II层。大的DRG则通过厚髓鞘的轴突(thickly myelinated axons,Aβ-fibers)传递机械感受信号和本体感觉信号至脊髓的III-V层。DRG在信号传递的过程中发挥了重要的作用。尽管在之前文献中, 已经有通过芯片和RNA测序的手段对DRG的基因表达有所研究,并且鉴定到了一些神经调节物质(Neuromodulators)的表达,如:尿钠排泄肽 B(Natriuretic peptide B,NPB)和Na+,K+-ATPase(NKA),但却并没有对单个神经元提供全方位的转录组表达情况的介绍。
最近,有多个工作已经对DRG神经元的转录情况进行了分析,如:TRPV1世系和Nav1.8通道表达DRG神经元的RNA-seq。在单细胞测序 (Single-cell RNA-seq)方面,Chiu等鉴定到了6个DRG神经元的亚家族。相比于普通的转录组测序,单细胞测序可以使人们对单一细胞的转录组测序有更深入的了 解。在神经生物学的研究中,由于神经元相对其他组织细胞而言具有高度的异质性(Heterogeneity),因此普通转录组测序不能够满足人们对神经细 胞转录水平的研究。单细胞测序可以逐个对单个细胞进行转录水平的分析,因此在神经生物学的研究中具有广泛的应用。Usockin等按照传统模式,对小鼠 DRG进行的低覆盖度的单细胞测序将DRG分为了11个不同类型。虽然这些工作对感觉神经元的研究有重要意义,但是却并不全面。
上海生命科学院神经科学研究所张旭院士联合生物芯片上海国家工程研究中心、上海生命科学院生物化学与细胞研究所、上海科技大学以及徐汇区中心医院利用
高覆盖度的单细胞测序技术以及体内膜片钳(in vivo patch
clamp)技术,按照转录模式、分子标记以及功能注释将小鼠DRG分为了10个大类和14个小类,还发现了一个新的躯体感觉受体种类。作者还认为目前对
分子功能以及信号网络和转录组数据可以部分的预测不同神经元的功能。该成果已经发表在了2015年12月的国际著名期刊Cell
Reasarch(影响因子11.981)上。该研究中单细胞测序服务由上海伯豪生物技术有限公司提供。
研究思路

结果分析
1. 神经元样本和转录组数据质控
研究人员首先利用融合IB4的CGRP,NF200荧光标记物对神经元进行免疫染色(Immunostaining)。结果表明,~35%的神经元能被
IB4染色,~41.2%被CGRP染色,~46.4%被NF200染色(图1A)。大约20%被IB4染色的神经元能够表达CGRP,然而只有5.6%
表达NF200。大约28%被CGRP染色的神经元表达NF200。极少数可以同时被三个染色。
为了提高对神经元细胞分类的效率,研究人员设计了一个专门针对DRG分类的方法。首先,DRG细胞被从小鼠体内分离出后再利用IB4对其染色(图 1B)。显微镜下,那些周围没有卫星细胞的被选择用来进行转录组测序。测序文库一共来源于19个小鼠的203个神经元。
为了获得可靠的单神经元转录组数据,研究人员首先通过预实验对测序的深度和检测基因数量进行分析,并且确认了在维持测序质量的前提下,每个样本至少 3000万的reads作为合理的最小测序量。最终,研究人员每个样本的平均测序量达到了5820万(2960万-1.064亿)(图1C)。检测到的基 因数量范围在7972-13960个之间(图1D)。为了评估测序深度和基因数量之间的关系,研究人员还对其中6个文库进行了重新测序,平均测序量达到了 1.81亿个reads。结果发现,和深度测序相比,同一文库的相似度为99.8%(图1E)。
最后,为了确认RNA-seq的质量,研究人员将同一文库的cDNA等量分成两份再一次进行了RNA-seq,两次测序的匹配度达到了99.4%。
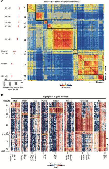
2. 基因共表达网络鉴定基因模块(Gene module)
研究人员对197个单细胞测序数据进行了关联分析。基因共表达网络分析(Weighted gene co-expression network analysis, WGCNA)常被用于对有关联的基因进行模块分类。由于在该分析模式下,同一个细胞簇中有着高度关联的基因,因此这对细胞分类颇为有用。使用WGCNA方 法,研究人员在2043个差异表达基因中鉴定到了12个基因模块(图1G)。
原位杂交(In situ hybridization, ISH)实验确认了该结果的可靠性(图1H)。
3. 基于神经元大小的分级成簇分析(Neuron size-based hierarchical clustering)揭示了10个细胞簇
研究人员还将197个神经元中1745个差异表达基因进行基本的分析来对神经簇进行归类(图2A),一共将其分为10个种类,分别为C1-C10。基 于对1745个差异基因的细胞-细胞关联矩阵(cell-cell correlation matrix)分析,C9神经元被认为高度关联(value of Spearman correlation (VSC): 0.780±0.007) 。

图1:神经元样本,RNA测序以及基因分类

图2: DRG神经元的分类
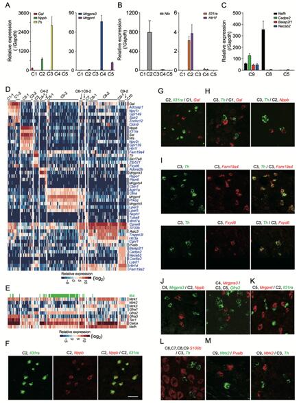
4. 14个神经元亚簇和杂交状态
根据簇的分类,C1,C2,C4,C5,C,C8以及C9还可以被分为两个亚簇,总共14个亚簇(图2A,3A)。以C4为例,C401表达 Mrgpra3基因,而C4-2同时表达Mrgpra3基因与Mrgprb4基因。单细胞定量PCR以及原位杂交实验同样确认了C4-2的存在(图3B- D)。Mrgpra3基因与Mrgprb4基因尽管同在C4-2中被检测到,但共表达网络却没有任何交集(图3E)。

图3: DRG神经元亚簇
5. 神经元簇中的差异基因
研究人员使用了Fisher检测来鉴定神经元簇和亚簇中的差异基因。结果发现,C1包含了高表达的Tac1和Calca基因,然而C2中Nppb有高 表达。C1与C2的比较中发现了152个差异表达的基因,其中83个在C1中高表达。另外,研究人员还对其余的神经元簇和亚簇进行了差异基因的分析。
6. 神经元簇的标志物
一个合格的标志基因的先决条件需要具备可选择性,高表达以及可实验性。Gal,Nppb,Th以及Mrgpra3被认为是C1,C2,C3和C4的标 志物(图4A)。每个簇可以有多个标志物,如Nts,Il31ra以及Htr1f同时作为C2的标志物(图4B),Cadps2,Baiap2l1和 Necab2同时作为C9的标志物(图4C)等等。原位杂交实验确认了该结果的准确性(图4F,G)。

图4: 神经元簇标志物的评估
7. 神经元簇的功能表型
研究人员为了确认鉴定的14个神经元亚簇具有不同的生物学功能,还对其进行了各个条件的无差异性分析(图5),确认了不同神经元亚簇在接受信号过程中表现出不同的表型具备不同的功能。

图5: 神经元簇功能鉴定
原文出处
Li
CL, Li KC, Wu D, Chen Y, Luo H, Zhao JR, Wang SS, Sun MM, Lu YJ, Zhong
YQ, Hu XY, Hou R, Zhou BB, Bao L5, Xiao HS, Zhang X. Somatosensory
neuron types identified by high-coverage single-cell RNA-sequencing and
functional heterogeneity.Cell Res. 2015 Dec 22.
