摘要
玉米是重要的粮食、饲料和能源作物。玉米籽粒的发育状况对玉米产量及质量有着直接 影响,玉米籽粒突变体的形成机制及其突变基因的功能机理研究对作物改良育种具有重大意义。
核糖体是细胞内最重要的细胞器之一。在生物体中DNA所包含的遗传信息翻译为蛋白质
的过程包括:首先DNA被转录为mRNA,而核糖体结合在mRNA上合成相应的蛋白质。真核
生物中核糖体的合成从核仁中开始,进一步在核仁和核质中加工成熟直至它们被运输进入胞 质。这个过程涉及上百种核糖体生物合成因子,Rea1
AAA-ATP酶是核糖体生物合成中典型 的ATP酶。Rea1蛋白通过自身的6×ATP酶环状结构域产生的机械力通过MIDAS和能与
MIDAS相互作用的结构域将核仁中60S前体上的Ytm1因子和核质中60S前体上的Rsa4因子 解离下来从而使核糖体60S大亚基能被运送入胞质。
在我们的研究中发现dek*是全新的玉米dek突变体。突变体呈现小而凹陷的籽粒表型,
并伴随胚、胚乳、幼苗的发育滞后。通过对dek*的图位克隆,发现dek*突变基因编码玉米中
的Rea1蛋白,通过等位测试我们确定了这一结果。测序结果表明突变本质是编码区的第 2359 个密码子处发生单碱基突变导致所编码氨基酸由丙氨酸(
GCG )变为缬氨酸 (GTC)。该点突变导致了ZmRea1功能的减弱。而ZmRea1功能的减弱一定程度上抑制了核糖体大亚基的成熟及出核。我们的研究还表明dek*影响了不同mRNA的转录及翻译调控,同时影响了基础翻译效率和细胞周期进程。
结果
1. dek*是缺陷型籽粒突变体产生小而凹陷的籽粒,并伴随发育滞后
授粉后15天的纯合突变体籽粒呈现出小且扁的表型,而成熟的纯合突变体籽粒由于周边
野生型籽粒的挤压变的小、凹陷和皱缩。百粒重发现dek*突变体籽粒相对于野生型显著下降
39.85%。石蜡切片观察发现胚的纵向切片显示了胚芽以及胚根的发育相比较于野生型滞后
三天以上。野生型和突变体植株苗期都能生长正常。发芽后4天和7天幼苗突变体发育显著滞 后于野生型。

2. Rea1的图位克隆及等位测试
dek*基因被定位在第六号染色体大约101.6kb范围内。在候选基因1中只有一个单个的核苷酸多态导致一个氨基酸的改变。等位测试确认了ZeRea1就是dek*基因。定量PCR与 Western杂交实验确认了ZeRea1在突变体籽粒中表达量的下降。

3. Rea1蛋白在不同物种中高度保守且组成型表达
进化树的分析结果显示玉米中Rea1蛋白与其它植物中该蛋白是高度保守的,与酵母、
哺乳动物和微生物中该蛋白也有一定的保守性。定量RT-PCR分析揭示了ZmRea1在玉米的
各个组织中广泛表达,包括花丝、雄穗、果穗、根、包衣、茎、叶以及籽粒。将总的核蛋白
及胞质蛋白分离后用Rea1多克隆抗体对这两个组分进行点杂,来检测Rea1蛋白的分布。结
果显示Rea1只在核蛋白组分中,表明Rea1定位在细胞核中。
4. rea1突变体影响了60S大亚基的成熟及出核
蔗糖密度梯度离心分析了突变体和野生型籽粒核糖体的分布情况。分析结果显示和40S 核糖体亚基相比,突变体的60S核糖体亚基相较于野生型显著下降。免疫杂交显示,突变体 和野生型籽粒在核蛋白和胞质蛋白中几乎无差别。
透射电镜发现突变体胞质中60S核糖体大亚基的减少。突变体中粗面内质网上以及蛋白 体周围的粗面内质网上的核糖体数量相较于野生型有显著下降。这些结果都一致表明突变体 中60S大亚基出核受到影响,且为特异性影响60S大亚基的成熟及输出路径而对40S小亚基 的成熟未造成影响。

5. rea1基因影响核糖体合成、翻译延伸及细胞周期相关基因的表达
RNA-seq转录组分析筛选出的差异基因共有2076个。在这2076个基因中GO路径分析显
示有功能注解的828个差异表达基因主要与3个GO terms相关GO: 0005840 (核糖体, p- value=2.34E-130),
GO: 0006414 (翻译延伸, p-value=2.30E-17) 和GO: 0000786 (核仁, p-
value= 8.22E-29)。
为了进一步证实通过RNA-seq观察到的突变体和野生型胚乳差异表达基因,我们从每个 分类中挑选了最显著的差异表达基因进行定量RT-PCR,结果显示出与RNA-seq相似程度的 mRNA积累差异。
6. rea1中不同mRNA的翻译调控
mRNA多聚核糖体化的水平和其翻译水平是极其一致的。为了检测突变体对mRNA翻译 调控的影响,我们全面评估了15DAP突变体和野生型籽粒中核糖体复合体中所结合的转录 本总量与所有基因转录本总量的对比情况。突变体和野生型15DAP玉米籽粒中多聚核糖体 结合的RNA和总RNA的比值分别为36.41% 和25.57%,突变体比野生型提高了1.42倍,这 个结果与通过A254吸收峰分析的多聚核糖体复合物与总核糖体的比值结果一致。

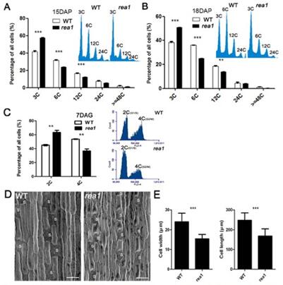
7. rea1影响胚乳内扩增的细胞周期
流式细胞分析授粉后15天突变体和野生型玉米籽粒胚乳细胞,结果显示突变体中倍型大
于等于12C占总比例的18.08%,而野生型的占比为26.18%。在授粉后18天的玉米籽粒胚乳
细胞中突变体细胞核倍型大于等于12C占总比例的19.25%而野生型为24.22%。这些结果表
明dek*突变体中胚乳细胞内扩增的细胞周期进程受到影响最终导致籽粒的发育滞后。

该研究中,ZmRea1转录组RNA-seq服务由上海伯豪生物技术有限公司提供。
原
文出处:W Qi, J Zhu, Q Wu, Q Wang , X Li , D Yao , Y Jin , G Wang , G Wang ,
and R Song Maize rea1 mutant stimulates ribosome use efficiency and
triggers distinct transcriptional and translational responses Plant
Physiology 2015 (published online)
