原创编译:爱康得生物医学技术(苏州)有限公司转化医学部高级经理Paul Hsu
改造的T细胞在血液恶性肿瘤的过继细胞免疫治疗中显示出了显著疗效。然而,在实体瘤治疗中成功案例较少。溶瘤病毒(OVs)具有特异性裂解肿瘤细胞以及通过破坏血管间接抑制肿瘤生长的能力。这些抗肿瘤能力在全身给药时与淋巴细胞相关,故需要高剂量给药以逃避抗体和免疫系统其他部分的攻击。T细胞可以自由在体内通行,使用这些细胞将OVs直接递送到肿瘤组织可能会是一个很理想的方案。在小鼠和人T细胞中,作者研究表明CAR-T细胞负载低剂量病毒不会影响受体的表达和功能。改造的T细胞可以将病毒富集到多种肿瘤细胞靶标上,以提高联合疗法的抗肿瘤活性。这一方法可以广泛使用,因为作者在感染RNA或DNA病毒的鼠或人T细胞上观察到类似的结果。总而言之,改造的T细胞装载OV可能是一种能提高疗效的新的联合疗法。
前言
溶瘤病毒(OVs)能够选择性感染肿瘤细胞,并在其中复制并杀伤肿瘤细胞,而不会伤及健康组织。此外,这些病毒可以诱导强力的免疫应答,增强机体的抗肿瘤反应。已经发现疱疹性口腔炎病毒(VSV)具备这一属性。M蛋白(VSVΔM51)突变增强了这种病毒的干扰素敏感性,同时显著增强了其安全性和肿瘤趋向性。牛痘病毒(VV)已广泛用在临床前模型和临床试验,病毒的全身治疗结果显示是安全的。作者对胸苷激酶和病毒生长因子基因缺失的这种“双重缺失”型重组牛痘病毒很感兴趣。这种病毒肿瘤趋向性增强,并且在静止期细胞内复制受限。
关于VV全身给药的临床试验给予高剂量病毒的取值范围在每例患者1×105到3 × 107 PFU/kg。迄今为止临床试验中VSV的使用仍然受限,在动物试验中每只小鼠通常采用高于5 × 108PFU的剂量,表明了人体中使用的剂量也可相当高。据推测静脉给予这么高剂量的病毒是因为多个血源性防御机制会消灭病毒,如补体,抗体,免疫细胞,所以需使用饱和剂量突破防御机制使病毒能转运至肿瘤。
过继细胞治疗(ACT)已成为某些种类的癌症有效的治疗方法,包括黑色素瘤的肿瘤侵润T淋巴细胞治疗和恶性血液肿瘤的改造T细胞治疗。ACT研究的成功证明,T细胞的过继转移使T细胞迁移至肿瘤位点以发挥抗肿瘤作用。有趣的是,OVs发现与外周血淋巴细胞如B细胞有天然的关联。因此在过继细胞治疗前将淋巴细胞负载OVs受到关注。这种方式装载OVs的淋巴细胞可以将OV输送到肿瘤部位。的确,前期的报道显示在转基因小鼠中T细胞可以转运OV到成瘤部位,并且这一组合可以导致肿瘤排斥反应。装载VSV到T细胞中可以保护病毒避免与抗体中和,并保持其抗肿瘤功效。同样,VV可以利用细胞因子诱导的杀伤细胞在肿瘤内有效携带和积蓄,引发再次抗肿瘤效应。在嵌合抗原受体(CARs)改造的T细胞过继输注的临床试验中看到了具有前景的治疗效果,作者感兴趣的是确定是否CAR-T细胞可装载OV并保持抗肿瘤活性,从而有效的构建双重抗肿瘤活性制剂。在这篇文章中,作者证明VSVΔM51和vvDD可以成功地加载到小鼠和人CAR-T细胞,并且不会影响CAR的表达,活力或功能。作者的数据还进一步表明,OV-CAR-T细胞是能够将病毒富集到到肿瘤靶点,并且该组合具有增强两者单一疗效的潜力。这些数据为未来两种治疗的结合应用提供依据。
结果
CAR-T细胞负载OV不影响CAR的表达
首先作者要确定CAR-T细胞负载OV组合的可行性以及研究中使用病毒的感染复数(MOI)。使用逆转录病毒转导CAR-’ve的小鼠T细胞(避免CAR的潜在影响),在MOI值为0.3,1和3负载VSVΔM51-GFP和vvDD-GFP Murine (图1a)。作者预实验发现,VSVΔM51-GFP和 vvDD-GFP负载改造的T细胞在MOI值为3时在肿瘤靶标上的沉积水平最高,以及重复性相对要高(图1a)。在用慢病毒改造的人T细胞测试得出了相同的结果,即在MOI值为3时病毒沉积水平最高(图1b)。基于这些结果,在随后的实验中所有T细胞和病毒使用这一MOI值。
接下来作者测试负载OV是否会对T细胞造成影响。MOI值为3使用VSVΔM51-GFP和vvDD-GFP负载改造的T细胞。在洗涤后,将细胞培养过夜,并进行病毒复制,或CAR的表达或功能改变的分析。在这些研究中所用的HER-CAR示意图在附件图S1中。利用流式细胞术检测携有GFP病毒感染的细胞发现感染VSVΔM51-GFP和vvDD-GFP的一小部分小鼠T细胞(图2a,b;附件图S2a)中CD4+CD8+亚群GFP表达水平相近。作者继续研究OV的负载对CAR表达的影响发现负载任一OV后对CAR的表达水平没有影响(图2c,附件图S1B)。

图1:OV负载的剂量。根据VSVΔM51-GFP 或vvDD-GFP的MOI负载CAR阴性(CAR-’ve)改造的小鼠(a)或人(b)T细胞,洗脱,并与D2F2 肿瘤细胞孵育以测试OV沉积。通过Image Quant软件测定相对荧光,至少重复3次作平均值±SEM。CAR,嵌合抗原受体; MOI,感染复数; OV,溶瘤病毒; VSV,水泡性口炎病毒; VVDD,“双删除”痘苗病毒。
下面作者测试人CAR-T细胞装载OV的能力。作者使用携有人HER2-CAR的慢病毒(或CAR-’ve对照)改造T细胞并使用VSVΔM51-GFP或 vvDD-GFP进行负载。有趣的是作者观察到CAR-’ve和 HER2-CAR-T细胞中vvDD-GFP复制水平较高,负载后72小时GFP阳性细胞大约为12%(图2d,e和3B;附件图S2b)。与之相反,VSVΔM51-GFP负载细胞在负载7天后GFP阳性细胞从未超过2%(图2D,E和3b)。OV负载后至少在5天中,人CAR-T细胞中病毒复制的增加没有导致T细胞活性的改变;仅在vvDD-GFP负载7天后观察到细胞活性明显下降(图3a)。另外,正如同鼠T细胞,OV的负载没有导致人T细胞CAR表达的任何变化(图2f;附件图S1b,c)。在负载至少7天后CD4+或CD8+T细胞CAR都保持稳定表达(附件图S1;图3c,d)。病毒感染(经GFP阳性信号检测)并不局限于CAR阳性或阴性亚群,作者在两个亚群中检测到GFP相同的水平(如果没有在CAR阳性细胞中高表达),这表明OV没有发生区别性负载(附件表S1)。在CD4 +和CD8 + T细胞中衡量GFP的表达(补充图S2D)。作者在人HER2-CAR-T细胞中负载每一种OV并且通过流式细胞术对CD3+细胞进行纯化,以确认OVs在CAR阳性T细胞亚群中被携带(补充图S4)。病毒滴定分析证实CD3+ CAR-T装载有复制能力的病毒(附件表S3)。本文原创编译爱康得Paul认为这些数据表明OV的装载不影响改造的T细胞表明CAR的表达。
CAR-T细胞显示出具备OV装载的能力。接下来作者试图确定CAR-T功能是否受装载OV的影响。作者将小鼠CAR-T细胞装载OV并用HER2-Fc刺激4小时,随后使用流式细胞术对细胞因子进行检测。不管是负载了VSV还是vvDD的小鼠T细胞细胞因子表达水平都出现不明显的轻微下降(图4a)。在CAR的作用下应答性T细胞产生干扰素γ(IFNγ)和肿瘤坏死因子α(TNFα)(图4a)。为了评估加载和不加载OV的T细胞对靶细胞的杀伤能力,将不同效靶比的T细胞和肿瘤细胞共培养6小时,使在短期培养中潜在的病毒介导的杀伤作用最小化。的确,OV的加载并没影响到CAR-T的能力,其有效的对HER2+靶细胞(D2F2/E2)进行杀伤而对 HER2-’ve D2F2细胞没有影响(图4b)。

图2:OV的负载不影响CAR的表达。CAR-’ve和HER2-CAR改造的小鼠(a-c)或人(d-f)T细胞负载VSVΔM51-GFP或vvDD-GFP,洗涤并分析前孵育过夜。(a-b)通过GFP+流式信号检测,VSVΔM51-GFP或vvDDGFP负载小鼠(a-b)T细胞后复制量最小。数据取自三次独立实验的典型图或±SEM。*P < 0.05, n.s. =不显著。(c)在OV负载后通过流式细胞术检测HER2-Fc嵌合体来评估CAR的表达(CD8+细胞门控)。结果取三次独立实验的±SEM。(d,e)VSVΔM51-GFP或vvDD-GFP负载人T细胞后复制水平较低。数据取自两个独立实验的典型图或±SEM。*P < 0.05, n.s. =不显著。(f)根据上述评价方法(门控CD8 +细胞)CAR的表达不受OV负载的影响。结果取自两个独立实验的±SEM。CAR,嵌合抗原受体; MOI,感染复数; OV,溶瘤病毒; VSV,水泡性口炎病毒; VVDD,“双删除”痘苗病毒。
大多数情况下,OV的装载不会影响CAR刺激下表达细胞因子的能力(图3e和4c)。重要的是,OV的加载CAR-T细胞仍保持特异性杀伤HER2+靶细胞的能力,这表明任意细胞因子的减少不会危及到其裂解细胞的能力(图4d)。CD4+T细胞表达细胞因子只会在VSVΔM51-GFP的装载后瞬时下降,并且在OV装载后的48小时内得到恢复(图3e)。早期CD4+T细胞的细胞因子表达下降主要是因为TNFα表达的改变和IFNγ 表达的微弱变化(附件图S3a,b)。VSVΔM51-GFP的装载没有影响到CD8+T细胞表达细胞因子(图3f;附件图S3c)。由于VSV装载后GFP+细胞量较少,故无法评估VSV直接感染T细胞对T细胞功能产生的影响。vvDD的装载(通过GFP显示)影响了CD4+ 和CD8+ HER2-CAR-T细胞的细胞因子表达水平,但是,细胞仍可以通过CAR和细胞因子的表达对靶抗原产生应答(附件表S2和图S3b,c)。在vvDD-GFP装载后的几天里CD8 + T细胞介导的IFNγ和TNFα的表达显著降低(图3f)。这是由于GFP+亚群的功能减弱(附件表S2),并且恰好处于CAR-T细胞中病毒复制的增加(图3b)。总之,本文原创编译Paul认为该数据表明,改造的T细胞可以加载OV,并且不会导致CAR-T细胞功能障碍。

图3:随着时间的推移,OV负载的CAR-T细胞的T细胞活力,CAR表达或功能变化微小。人HER2-CAR-T细胞或CAR-’ve对照以MOI为3用VSVΔM51-GFP和vvDD-GFP负载7天后通过流式细胞术评估(a)可行性,(b)病毒的复制,(c)CD8 + T细胞CAR表达,(d)CD4+ T细胞CAR表达,或细胞因子的产生(IFNγ和/或TNFα阳性细胞)(e)的CD4 +或(f)CD8 + T细胞。数据取自两组独立的T细胞供体的±SEM。*P < 0.05, **P < 0.01, ***P < 0.001, n.s. = 无明显差异。CAR,嵌合抗原受体; MOI,感染复数; OV,溶瘤病毒; VSV,水泡性口炎病毒; VVDD,“双删除”痘苗病毒。
CAR-T细胞可以成功将OV转运至肿瘤细胞。为确定装载OV的CAR-T细胞是否可以有效地将病毒沉积于肿瘤靶标,将装载VSVΔM51-GFP和vvDD-GFP的CAR-’ve或HER2-CAR-T细胞,与不携带HER2不会受到CAR影响的乳腺癌D2F2细胞以1:1的比例共培养。24小时后使用Typhoon成像仪通过GFP对病毒复制进行评价(图5)。作者观察到CAR-’ve和HER2-CAR-T细胞成功将VSVΔM51-GFP以相同效率转运至肿瘤靶标(图5a,c)。事实上,小鼠和人的CAR-T细胞在单细胞层内表现出相似的复制模式(图5a,c左边小图)。这一模式意味着病毒会特异性侵袭病灶部位并蔓延至整个单细胞层(图5)。这进一步证明病毒自身可在肿瘤细胞中复制而不是简单的以1:1比例培养感染细胞。

图4:OV的负载不影响CAR-T细胞的功能。CAR-’ve和HER2-CAR改造的小鼠(a,b)或人(c,d)T细胞负载VSVΔM51-GFP或vvDD-GFP,洗涤并在功能检测前孵育过夜。将OV负载的T细胞在布雷菲德菌素A中HER2-Fc包被的培养板刺激4小时。细胞因子的分泌量介于模型和OV负载的T细胞之间(门控CD8+细胞)。(a)数据取自两个独立实验的流程图或(c)汇总。(b,d)模拟或OV负载的CAR-T细胞与D2F2或D2F2/E2肿瘤细胞共培养6小时。T细胞洗脱后,通过AlamarBlue法检测肿瘤细胞的存活率。数据取自小鼠和人两个独立的实验。CAR,嵌合抗原受体; MOI,感染复数; OV,溶瘤病毒; VSV,水泡性口炎病毒; VVDD,“双删除”痘苗病毒。
作者也观察到vvDD-GFP向肿瘤靶标的成功转运(图5b,d)。CAR-’ve和 HER2-CAR-T细胞沉积的vvDD-GFP的复制模式类似,这再次表明了病毒在单细胞层会特异性侵袭病灶。 (图5b,d,左图)。无论是使用CAR-’ve 还是CAR+细胞,都表明病毒在靶细胞中感染/复制模式基本相似。总的来说,作者的数据表明,CAR-T细胞可以作为OV有效的运输载体。

图5:OV负载的CAR-T细胞可以将OV沉积到肿瘤细胞上。(a,b)小鼠或(c,d)人CAR-’ve或HER2-CAR-T细胞在MOI值0或3负载(a,c) VSVΔM51-GFP或 (b,d) vvDD-GFP并与D2F2肿瘤靶标共培养24小时。利用Typhoon成像仪检测GFP信号可视化病毒复制(左图)。使用ImageQuant对病毒的复制水平进行定量分析(右图)。定量分析以±SEM表示。*P < 0.05, **P < 0.01, n.s. =无明显差异。数据取自小鼠和人细胞2-3次独立实验,每次重复3遍。CAR,嵌合抗原受体; MOI,感染复数; OV,溶瘤病毒; VSV,水泡性口炎病毒; VVDD,“双删除”痘苗病毒。
CAR-T与肿瘤的相互作用不会影响OV沉积的能力
由于CAR的激活会分泌细胞因子如IFN-γ,这可能会影响病毒的复制,作者试图确定是否CAR的活化会给病毒在肿瘤细胞上沉积带来不利的影响。作者将加载了VSVΔM51-GFP或vvDD-GFP的CAR-’ve或HER2-CAR-T细胞与HER2+ D2F2/E2细胞系以1:1的比例共培养24小时,通过GPF评价病毒的复制。作者观察到无论是小鼠还是人CAR-T细胞在与肿瘤细胞相互作用下VSVΔM51-GFP复制没有差异(图6a,c)。虽然HER2-CAR-T组病毒量有降低的趋势,但是HER2-CAR介导的肿瘤靶细胞杀伤必须予以考虑,因为这降低了可被感染的靶细胞数目。关于vvDD-GFP的复制, HER阴性靶标和HER阳性靶标(图5b,d)相比,vvDD-GFP复制似乎有微弱的下降(图6b,d)。然而,HER2-CAR-T细胞可能在病毒复制分析前就就对靶细胞进行杀伤,故难以界定是否对病毒感染造成损害或是否增加了肿瘤细胞的死亡。总之作者数据表明,CAR活化不显著影响OV装载的T细胞将病毒沉积于肿瘤靶标的能力,也不显著影响病毒在肿瘤靶标内的复制。


图6:同源之间的相互作用不会影响CAR-T转运OV的能力。(a,b)小鼠或(c,d)人CAR-’ve或HER2-CAR-T细胞在MOI值0或3负载(a,c) VSVΔM51-GFP或 (b,d) vvDD-GFP并与D2F2/ E2肿瘤靶标共培养24小时。利用Typhoon成像仪检测GFP信号可视化病毒复制(左图)。使用ImageQuant对病毒的复制水平进行定量分析(右图)。使用ImageQuant对病毒的复制水平进行定量分析(右图)。定量分析以±SEM表示。*P < 0.05, **P < 0.01, n.s. =无明显差异。数据取自小鼠和人细胞2-3次独立实验,每次重复3遍。CAR,嵌合抗原受体; MOI,感染复数; OV,溶瘤病毒; VSV,水泡性口炎病毒; VVDD,“双删除”痘苗病毒。
OV装载的T细胞可以增强对肿瘤的杀伤作用
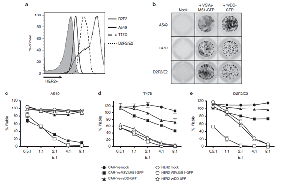
为了评估OV负载的CAR-T细胞相对于CAR-T细胞杀瘤能力有所增强,作者在体外对3种不同的HER2阳性肿瘤细胞系进行杀伤实验评估。3种细胞系HER2表达水平不同(图7a),A549 HER-2低表达,D2F2/ E2 HER-2高表达,T47D HER-2表达介于前二者之间。VSVΔM51-GFP和 vvDD-GFP很容易在这些细胞系中复制,因为在这些细胞与OV负载的CAR-T细胞共培养后很容易检测到这些病毒的复制(图7b)。在OV负载的CAR-T病毒沉积后这三种细胞系对VSVΔM51-GFP表现出相似的易感水平(图7b,中间列)。与此相反,通过CAR-T细胞病毒沉积后细胞系对vvDD易感似乎表现出较大差异,A549细胞比其他细胞系更加支持vvDD的复制。3种细胞系对CAR-T的杀伤敏感性有差异,A549最不敏感, T47D 最敏感,D2F2/E2介于两者之间(图7c–e, 空心圆)。利用CAR介导的杀伤与OV感染的敏感性差异,可以很好地评估CAR-T细胞负载OV这一组合对肿瘤细胞的效力。A549肺腺癌被证明对通过T细胞病毒沉积后VSV介导的溶瘤作用非常敏感,但未表现出CAR-T 细胞和OVs的联合效应(图7c)。vvDD-GFP的沉积对A549细胞的活力没有影响,尽管观察到了病毒的复制(图7b,右上正方形和图7c,三角形)。虽然T47D表现出了通过CAR-’ve病毒沉积后SV和VVDD杀伤的敏感性,CAR-T强力稳定的杀伤效果掩盖了所有联合效应(图7d)。作者发现通过CAR-’ve T细胞VSVΔM51-GFP沉积对D2F2/E2乳腺癌细胞溶瘤作用相对温和(图7e,实心方块)。如前所述,D2F2/E2细胞系对HER2-CAR-T杀伤作用很敏感,并且杀伤作用没有受到加载病毒的影响。有趣的是,作者确实观察到加载了VSVΔM51-GFP的HER2-CAR-T细胞具有联合杀伤作用(图7e,空心方块)。总的来说,OV负载CAR-T细胞不会影响CAR-T细胞单独使用的功能,负载的病毒可有效杀伤那些对CAR-T耐受的靶标。此外作者在对单独使用其中之一方法都中度敏感的D2F2/ E2细胞系中也观察到了联合效果。

图7:OV负载的CAR-T细胞可以增强对靶细胞的杀伤能力。人HER2- CAR-T细胞(或CAR-’ve对照)负载VSVΔM51-GFP或vvDD-GFP,MOI值为3,并以不同效靶比与肿瘤靶标共培养。(a)用抗人HER2对鼠(D2F2和D2F2/ E2)和人(A549,T47D)肿瘤细胞系进行染色,随后用抗人IgG-PE处理并用流式检测HER2表达。(b)A549,T47D和 D2F2/E2对VSV或vvDD的复制表现了不同的易感性。用上述的OV负载的CAR-’ve细胞以1:1的效靶比与肿瘤靶标共培养24小时,使用Typhoon成像仪对各个孔进行成像检测。培养板代表2-3份独立实验并重复3次。OV负载的T细胞与(c)A549, (d) T47D或(e) D2F2/E2肿瘤细胞共培养过夜。洗脱T细胞后通过alamarBlue法测定肿瘤细胞的存活率。数据取自2-3份独立实验中3个孔重复的±SEM。CAR,嵌合抗原受体; MOI,感染复数; OV,溶瘤病毒; VSV,水泡性口炎病毒; VVDD,“双删除”痘苗病毒。

表1:VSV∆M51-GFP和vvDD-GFP负载T细胞,MOI值为3。T细胞搜集后测定其携带病毒的滴度。携带OV的T细胞和D2F2的肿瘤细胞以1:1的比例共培养24小时。收集上清液后测定其释放病毒的滴度。利用琼脂糖覆盖的Vero细胞测定VSV∆M51-GFP滴度;利用CV-1细胞和结晶紫染色测定vvDD-GFP滴度。误差表示为± SEM。CAR,嵌合抗原受体; MOI,感染复数; OV,溶瘤病毒; VSV,水泡性口炎病毒; VVDD,“双删除”痘苗病毒。
T细胞装载的病毒一旦转运到肿瘤靶标即可迅速复制
为了更好的了解通过T细胞传送的病毒复制情况,作者定量分析了负载于T细胞的病毒,然后测量病毒在感染肿瘤靶点24小时候的细胞上清液的病毒滴度。有趣的是作者发现CAR-T细胞负载的VSV∆M51-GFP滴度非常低;约20-30PFUm/1.25X105个CAR-’ve或Her-2-CAR-T 细胞(表1)。但是vvDD-GFP可负载水平明显更高,约0.5−1.2x104 PFU /1.25x105细胞。为了评价病毒与靶细胞共培养后的复制能力,作者将1.25 X105个负载OV的T细胞和1.25 X105D2F2肿瘤细胞共培养。经过24小时,作者搜集上清液并测定滴度。实验证明,共培养的VSV负载的CAR-T细胞,作者获得了显著增加的病毒数量:约2X107PFU(表1)。这相当于增加了7.5x10^5倍的滴度,有效MOI约0.0002。负载病毒的CAR-’ve 或 HER2-CAR-T cells 的培养没有显著差异。作者进行了相同的实验,用vvDD以MOI值为0.04和0.1分别负载 HER2-CAR和CAR-’ve-T细胞。病毒沉积24小时后上清液病毒滴度超过8.88×105 PFU。这相当于T细胞病毒平均负载量的114倍。此外,CAR-’ve和HER2-CAR-T细胞来源的vvDD-GFP病毒滴度没有显著差异。总之作者的数据表明,OV负载CAR-T细胞这一组合可行,因为T细胞可有效将病毒转运至肿瘤靶标,从而有助于提高这两项治疗方法的抗肿瘤效力。
讨论
癌症免疫疗法是一个迅速增长的领域,单独或联合将T细胞,病毒,抗体用作治疗进步显著。尽管ACT在血液恶性肿瘤显示出显著的疗效,而实体肿瘤响应水平较低。OVS是另一项充满希望的治疗手段,近期的3期研究中T-VEC显示出了持久的完全或部分应答。然而,许多OV依赖于瘤内注射,这为转移性疾病带来困难,全身给药需要很高的滴度,这增加了脱靶效应的风险。本文原创编译爱康得Paul认为这些疗法都有相当大的改进余地。有少量报道提出了T细胞作载体负载OV这一概念,如小鼠T细胞或人细胞因子诱导的杀伤细胞。这些研究表明,小鼠T细胞可将OV转运并沉积到肿瘤靶标上,显示出了比任一的单一疗法增强的效力。此外,小鼠和人CIK细胞可成功将vvDD转运,从而提高了抗肿瘤功效。改造的T细胞可通过CAR识别肿瘤表面抗原,避免了TCR活化T细胞的MHC限制性。这项改造允许已知抗原的精确定位,并有助于促进散在的T细胞群进行再次靶向。作者的研究表明了改造的T细胞负载OV进行联合治疗的可行性。
将人或小鼠CAR-T细胞负载VSV或vvDD没有对细胞表现和功能造成任何影响,这表明这些病毒的负载相对无害。此外,将CAR-T负载OV并转运至肿瘤靶标对CAR识别肿瘤的能力没有影响。这一考虑十分重要,因为联合治疗不能影响这两种治疗单独使用时各自的效力。OV与CAR-T联合可以使杀伤效果互补。病毒在肿瘤细胞内复制并引发肿瘤炎症使肿瘤细胞裂解,其作用是驱动内源性抗肿瘤免疫力。在ACT小鼠模型中,肿瘤活化的T细胞联合转运VSV有助于保持过继性细胞的活化状态。将OV装载到T细胞中,可避免OV在血液系统中被免疫识别,并可将OV转运至肿瘤。因此这些疗法具有互补性。
CAR-T与OV联用的另一个值得关注的是,许多OV包括VSV和vvDD,在溶瘤作用中可诱导肿瘤内血管封闭。这将阻止CAR-T浸润肿瘤,从而限制了CAR-T的功效。使用加载了OV的CAR-T细胞,病毒和T细胞将在肿瘤中同时存在并有可能相互限制。为了更好地将负载了OV的CAR-T细胞转运至肿瘤,用辐照或化疗可以显著提高过继T细胞的浸润。这些方法可以增强抗肿瘤功效并且降低了在使用OV时中和抗体的产生,因此有助于增强这种组合疗法的效力。
作者的数据支持采用加载OV的CAR-T细胞治疗不同种类的肿瘤。特别是作者的数据表明OV和CAR-T对肿瘤的治疗效果具有不同的敏感性。CAR-T对A549肺癌细胞作用较弱,但T细胞转运的VSVΔM51消除这些细胞非常有效(图6c)。HER2-CAR-T细胞可最大程度杀伤T47D细胞,但OV对其作用有限(图6d)。然而这些病毒除了可以破坏肿瘤血管以及驱动内源性免疫应答的溶瘤作用之外,还可以治疗对CAR-T不同敏感度的肿瘤。当使用OV负载的CAR-T细胞处理D2F2/E2细胞时,作者观察到使用VSV和CAR-T组合比单独使用VSV和CAR-T的对肿瘤细胞的杀伤能力显著增强。这些数据被特别看好,因为其表面OV负载的CAR-T细胞可以用于治疗异质性肿瘤。对CAR-T产生耐受的肿瘤细胞可以通过溶瘤作用被有效杀伤,而对单独疗法具有一般易感性的肿瘤细胞可以通过组合疗法被有效杀伤。此外,这种治疗没有影响其他的抗肿瘤功能,显示出这两种疗法可以兼容。这一组合可以防止抗原丢失变异,OV可以驱动对其他肿瘤抗原的内源性免疫应答,扩展抗肿瘤效应。来源于OV负载的CAR-T细胞的病毒MOI效力很低,作者的数据表明预先负载肿瘤活化的T细胞可显著增加OV转运至肿瘤。因此这里提出了一个多种抗肿瘤方法联用,与两种治疗方法组合相比其可以显著降低OV使用剂量。
在作者的研究中,作者无法区分在单独使用CAR-T基础上使用vvDD负载的CAR-T的优势。作者推测相对于体外实验的局限性,CAR-T比vvDD更快地杀伤肿瘤靶标。作者的数据表明,即使观察不到的细胞的溶解,VVDD-GFP在所有三个肿瘤细胞系中都可很容易地复制,只是程度有所不同(图6b)。成形的肿瘤vvDD 负载的 CAR-T组合被证明更加有效。这样,病毒就能够不通过CAR-T细胞感染并杀伤肿瘤细胞,并且可以靶向肿瘤血管以直接和间接方式破坏肿瘤。重要的是,vvDD的装载并没有影响到CAR-T的功能,因此可以提供很好的组合疗法。
OV负载到CAR-T的另一个优点是OV具有编码增强T细胞活力基因的独特能力。CAR-T的活性和功能可以通过在肿瘤微环境中的OV产生的细胞因子如IL-15或IL-12来增强。OV可以编码CAR-T细胞内源性TCR识别的靶抗原,有助于推动T细胞转运。或者OV可以对免疫T细胞抑制受体如CTLA-4或PD-L1的siRNA和 miRNA进行编码,这些通路的阻断在ACT中显示出了很大的成功。因此,OV负载的CAR-T细胞组合治疗存在更多的可能性。
总体而言,作者对OV负载的CAR-T细胞这种组合疗法研究证明,这种结合可有效增强抗肿瘤反应并且可行。这为测试其他OV,以及基因修饰的OV增强T细胞功能奠定了基础。重要的是,作者的数据为在使用组合疗法时对OV和CAR-T相互作用的理解提供了帮助。
原文作者:Heather VanSeggelen
英文原文:Chimeric antigen receptor-engineered T cells as oncolytic virus carriers
转载请标明出处: 爱康得生物医学技术(苏州)有限公司转化医学部高级经理Paul Hsu原创编译
爱康得生物医学技术(苏州)有限公司,是一家专注于肿瘤治疗领域高新技术开发及其产业化的生物医学公司。核心团队由多名来自如M.D.Anderson、University of California、University of Oklahoma、Wollongong University和苏州大学等国内外著名高校的抗体工程专家、免疫学专家、病毒学专家、分子生物学家、临床医生以及具备丰富企业管理和资本运作的管理人员组成。公司技术团队已经掌握CAR-T核心技术,可为全球科研工作者和医生提供成套CAR-T科研服务,可在短时间内为客户构建具有功能的CAR-T细胞。
