原创编译:爱康得生物医学技术(苏州)有限公司转化医学部高级经理Paul Hsu
摘要:输注基因定向改造的嵌合抗原受体T细胞来识别并杀灭肿瘤,已经在许多I期临床试验中取得成功。由于会产生非肿瘤靶向和细胞因子释放综合征,所以需要有预防或减轻严重不良反应的对策。目前正积极研究通过药物治疗、自杀基因或其他新的办法,使其只针对恶性肿瘤有细胞毒性。在这篇综述中,我们调查总结了嵌合抗原受体改造的T细胞的毒性,并重点发布这充满前景的细胞治疗方法的安全性策略。
关键词:嵌合抗原受体,自杀基因,安全开关,过继免疫治疗,细胞治疗
1. 引言
同种异体造血干细胞移植(allo-HCT)是免疫治疗中一种有效方法,通过天然免疫系统和获得性免疫系统协同产生抗肿瘤作用。通过识别肿瘤相关抗原(TAAs)或次要组织相容性抗原(mHags),供体淋巴细胞输注(DLI)给移植后白血病复发的患者可介导抗肿瘤作用。
然而,由于大多数TAA自身蛋白表达异常,以致T细胞表达低亲和力T细胞受体(TCR),排斥反应可能比移植物抗肿瘤效应(GVT)更强。虽然用于治疗慢性粒细胞性白血病效果很好,而急性白血病异体淋巴细胞输注疗效有限,其2年生存率不到20%。
此外,并发症移植物抗宿主病(GVHD)造成病人死亡或生活质量下降占显著比例,有报道显示接受匹配供体的造血干细胞移植的患者GVHD发生率高于50%。虽然有报道称产生植物抗肿瘤效应(GVT)而没有发生移植物抗宿主病(GVHD)的情况,本文编译作者爱康得Paul认为两种机制的重叠,次要组织相容性抗原(mHags)介导了移植物抗肿瘤效应(GVT)和移植物抗宿主病(GVHD),可同时作用于造血和非造血组织。
临床试验中将次要组织相容性抗原(mHags)特异性T细胞扩增并过继输注到移植后疾病复发的患者身上,部分患者可获得暂时性完全缓解(CR),然而此方案因果规律复杂,并且T细胞在体外扩增长达12周。长期的培养可导致T细胞衰竭,这可能是其在患者体内持续性有限的一个潜在原因。
另一个方法是利用转基因TCR或嵌合抗原受体(CAR)基因修饰的T细胞。然而TCR转导的T细胞受HLA限制,TCR和内源性TCR错配可导致亲和力降低或表达不期望的特异性。而CAR可作为免疫治疗的通用平台,因为它不受HLA限制。在T细胞单链杀伤装置上负载特异性抗体,这种错配的风险很低。另外,HLA识别抗原的独立机制,可以防止CAR-T细胞在抗原的处理加工中出现免疫逃避机制。
通常CAR-T只在正常细胞与肿瘤细胞间非多态地识别表面分子,以提高对其安全的正当关切。事实上,输注CAR-T细胞使难治性白血病得到完全缓解的同时,也会伴有细胞因子释放综合征,在靶向肿瘤相关抗原(TAAs)的实体瘤时甚至可出现致命的非肿瘤靶向毒性。这些问题促使美国国立卫生研究院重组DNA咨询委员会提供了一些临床建议,包括实施小剂量递增方案,共表达自杀基因来阻断不可控毒性的或控制远期毒性。
在这篇综述中,我们将讨论基因修饰的自体或异体T细胞,用于癌症免疫治疗的安全性的当前理念和应对措施。
2. CAR-T细胞的设计
鉴于第一代CARs(图1A)有限的扩增和持久性,研究者在病毒特异性T细胞表面导入CAR,为了可以让抗原递呈细胞交叉递呈的抗原产生共刺激。11位患有进展期神经母细胞瘤的儿童给予disialoganglioside GD2第一代CAR修饰的EB病毒特异性CTL细胞。基因修饰的细胞在几乎一半的病例体内持续了数周的转运与介导的客观反应,11患者中3/4获得完全缓解。

图1:CAR的结构和降低毒性的双靶向临床前策略。(A)CAR的胞外结构包括先导序列,单链可变区(scFv)(H (重) 和L (轻) 链),通过接头(如SG,GS)连接。间隔区(如人免疫球蛋白D分子铰链区)具有柔韧性并连接跨膜区(TM)。跨膜区包括例如人免疫球蛋白G的恒定区,胞内结构域包括CD3ζ内切域(第一代的CARs),加上CD28域(第二代),或再加一个额外的共刺激域(第三代CARs)。(B)用双靶向来减少毒性反应:(i)反式信号传导CAR将共刺激域和杀伤域分别靶向2种不同的肿瘤抗原,当只有1个抗原结合时限制CAR的激活,(ii)抑制性CAR是用抑制性信号域取代ζ链,抑制了共表达活化CAR的激活信号,(iii)串联型CAR是由单结构靶向2个不同抗原的2个抗原结合片段组成的,当它们同时结合可产生协同效应。CAR-1和CAR-2作为示例,分别识别抗原-1和抗原-2.
为进一步提高CAR-T的扩增能力和持续性,研究人员在ζ链中加入了一种或多种共刺激信号域,这便分别出现了第二代和第三代CARs,主要提高CAR修饰的T细胞扩增能力和避免T细胞诱导激活的细胞凋亡(图1A)。确实,临床前模型证明这一尝试是成功的,后来的临床试验也证实了在CD19恶性淋巴瘤患者中使用的二代CD19 CAR-T细胞,其扩增能力和持久性高于第一代CD19 CAR-T细胞。
来自许多机构的临床试验报道了靶向复发性难治性急性淋巴细胞白血病(ALL)的惊人疗效。总的来说,已报道的CD19 CAR-T细胞控制并缓解了患者的复发性难治性急性淋巴细胞白血病(ALL)。大多数试验包括化疗清髓都是努力为了给T细胞扩增创造一个有利的内环境。Davila等人报道在输注CD28共刺激域的CAR-T细胞,50%成人白血病患者获得了造血干细胞移植的效果,在最后一次随访时仍在持续缓解。Maude报告了30名儿童和成人患者接受了4-1BB共刺激域的CD19 CAR-T细胞治疗,其中27例患者(90%)获得完全缓解(CR),包含2名blinatumomab难治性和15名接受过造血干细胞移植的患者。CAR-T细胞在患者体内应答扩增可通过血液,骨髓和脑脊液检测到。6个月的无进展生存率为67%,总生存率为78%。研究者证实在此项试验中,患者即使不进行同种异体造血干细胞移植,CAR治疗可能会让患者持续缓解长达2年以上。
Lee等人,以学龄儿童和年轻人为主的复发性难治性急性淋巴细胞白血病(ALL),通过CD28共刺激域的自体CD19 CAR-T治疗,70%B型急性淋巴细胞白血病(B-ALL)患者和60%MRD阴性的患者获得完全缓解。12名治疗后MRD阴性患者中有10名接受了异体造血干细胞移植,在中位随访中保持无疾病状态10个月。
已有报道CD19 CAR治疗难治性慢性淋巴细胞白血病(CLL)患者的成功案例,而更大规模的CD19-CAR研究需要在非霍奇金淋巴瘤上进行,非霍奇金淋巴瘤的CD20 CAR-T细胞治疗初步获得了一些可喜的成绩。本文编译作者爱康得Paul认为CAR-T治疗实体瘤的最佳疗效可能需要一些额外的修饰。尽管晚期实体瘤患者接受抗间皮素mRNA电转导的T细胞治疗(RNA-CAR-T-meso cells)出现肿瘤消退的证据,而神经母细胞瘤患者使用GD2靶向的CAR-T细胞治疗可见疾病的完全缓解。通过他优秀的综述可知,CAR的靶向抗原种类在迅速增加。
提高体外扩增的基因修饰的T细胞疗效的维持,自我更新,侵润以及归巢能力正在积极的研究中。值得注意的是,在大部分研究中,T细胞激活用CD3/CD28小体而不是可溶的CD3-抗体,这可能有助于提高体内的疗效。
在临床试验中需要评估,幼稚细胞还是中央记忆细胞诱导的效应T细胞,能有更强的扩增能力、持久性和抗肿瘤活性。意大利研究小组报道,在低浓度(IL)-7和IL-15中,用CD3和CD28抗体偶联小体激活的幼稚T细胞能促进T记忆干细胞(TSCM)的持续和扩增,分别连续植入小鼠中,提示有自我跟新的能力。
3.自体CAR T-Cells输注的副作用
在临床试验中CAR-T细胞产生非肿瘤靶向作用和细胞因子释放综合征(CRS),以及在急性髓性白血病(AML)的临床前模型中有明显的骨髓抑制。
严重不良事件(SAEs)可能与一些因素相关,包括输注细胞的剂量,受治者体内的残留病灶以及靶抗原在正常组织中的表达量。
由于肿瘤相关性抗原也会在正常组织中表达,为了尽量降低基因重组T细胞的毒性风险,首先应选取肿瘤细胞特异性表达的抗原。然而这样的抗原通常不易获得,当靶向目标抗原时,进行体外和(或)体内试验来尝试预测毒性的风险。体外细胞毒性试验充满挑战,TAA重定向的T细胞与表达目的抗原的靶向肿瘤细胞,包括来源于正常组织的细胞,可能不会重现体内模型的三维立体复杂结构。
体内动物模型包括注射人基因转导的T细胞,表达人抗原的人源化抗原转基因小鼠模型,或在小鼠T细胞上导入CAR分子靶向鼠源相关抗原的小鼠模型。尽管已在动物模型中对细胞因子释放综合征(CRS)和B细胞再生障碍进行了研究,但存在的一些局限性可能限制这些现象在人类中重现,人和动物的生物等效性和生物分布之间的关联存在不同,以及有不同抗原的表达,共刺激分子的表达和(或)细胞因子环境。非灵长类动物模型也被用来评价基因修饰的T细胞对正常组织的毒性,其优点是它与人蛋白序列同源性程度较好。
正如之前所述,为尽力提高细胞在体内扩增和抗肿瘤活性,第二、三代CAR被开发出来。然而可以预料的是由于T细胞被高度活化和(或)协同刺激,输注第二、三代CAR-T细胞会导致毒性风险的增加。事实上,输注第二代CAR-T细胞会造成较高的严重细胞因子释放综合征(sCRS)发生率。在治疗实体瘤中,由于肺上皮细胞表达低水平的HER-2,以及包含CD28和4-1BB共刺激分子的高效CAR,靶向HER-2抗原的第三代CAR-T细胞可引发致命的肺毒性。
CD19 CAR-T细胞研究中,B细胞再生障碍和细胞因子释放综合征(CRS)常被报道。一些患者会发生令人担忧的但可逆的神经系统症状,如谵妄和癫痫发作,后者更像是全身T细胞介导的炎症反应,而不是CAR-T细胞直接导致的脑毒性。CAR-T细胞应用于髓性白血病已在小鼠模型中测试,进一步的临床开发被严重的骨髓抑制所阻碍,因此必须找出克服这种严重不良反应的方法,例如备用正常的造血干细胞和成熟的造血祖细胞。
另一个潜在的严重不良反应是利用植入热点的整合型载体修饰的细胞,可能导致致癌基因失去调控而癌变。虽然在时刻监控着输注的转导干细胞,但是在临床研究中,使用转基因T细胞导致这种严重的不良反应至今未有报道。
4. 美国国立卫生研究院重组DNA咨询委员会的建议
这些建议为进行CAR-T临床研究的科学家提供指导。这些建议对第一代CAR-T细胞的临床试验(不含EB病毒特异性细胞毒性T细胞)和第二、三代CAR-T细胞的临床试验进行了区分,在给药指导中,对细胞因子或预处理以及输注的剂量时间提供建议。对于第一代CAR-T细胞,第一代CAR负载的EBV T细胞,第二、三代CAR-T细胞,建议临床初始剂量分别为3×106/kg,3×106/kg,3×105/kg。当靶向新抗原时,则建议将上述剂量分别降至3×104/kg,1×104/kg和1×104/kg。需要注意的是这些建议剂量基于未筛选的CAR-T细胞,而最终之前的亚型筛选可能对毒性有影响。
对于细胞因子的使用,它有助于第一代CAR-T细胞的扩增,对第二、三代CAR-T细胞的潜在帮助仍需进一步的探讨。而进行化疗预处理则被视为对输注的第二、三代CAR-T细胞的存活与持续有潜在的帮助。
此外为降低输注细胞的毒性风险,对第二、三代CAR-T细胞输注剂量进行拆解是必要的,比如第一天输注30%第二天输注70%(在充分的安全评估后),或者通过3天分别输注10%,30%,60%。
最后,建议使用自杀基因来阻断未知的或不可控的远期毒性,尽管是否能控制住临床明显的严重不良反应还未可知。
5. 细胞因子释放综合征的治疗
细胞因子释放综合征(CRS)就像炎症反应一样,临床表现为发烧,恶心,头痛,心动过速,低血压,缺氧,以及心脏或神经系统症状。诊断标准包括:(i)发热至少持续3天,(ii)两种细胞因子浓度最高值至少升高75倍或一种细胞因子浓度最高值至少升高250倍,(iii)至少出现一种毒性临床症状如低血压(至少一项静脉血管压力),或缺氧(血氧浓度< 90%),或神经系统症状(包括神志改变,迟钝和癫痫发作)。
然而有些副反应,比如靶向B细胞相关抗原的CAR-T细胞引起的B细胞再生障碍,可通过补充丙种球蛋白来轻松处置;异基因造血干细胞移植的长期护理(入选患者护理标准)。细胞因子释放综合征(CRS)没有标准治疗方式,目前用类固醇进行处置,或最近使用的IL-6单克隆抗体tocilizumab来处置。
最近提出了一项严重细胞因子释放综合征的处置方案。该方案特别警告说,携有较大残留病灶负荷的患者接受CAR-T治疗产生严重细胞因子释放综合征的风险更高,有可能借助IL-6在吞噬肿瘤碎片后产生单核细胞/巨噬细胞(巨噬细胞活化综合征,MAS)。此外,只会在严重细胞因子释放综合征中观测到C反应蛋白(CRP)≥20 mg/dL,这项被列入了诊断严重细胞因子释放综合征依据,以替代用细胞因子升高水平为依据的诊断。
所提出的方案列举了以下4项示例:(1)如果患者将发热至少持续2天,提前给予左乙拉西坦(2)一旦CRP水平≥20 mg/dL建议转入ICU特别护理(3)出现毒性临床症状,该方案建议应考虑使用tocilizumab处置(4)如果在tocilizumab第二次给药后患者的毒性症状仍没缓解,使用类固醇是必要的,如每日两次静脉注射10mg地塞米松。虽然这些指南仍在验证,他们意味着是一个有效的办法,为系统处置患者的细胞因子释放综合征提供了指导。然而,因为tocilizumab和糖皮质激素可终止输注的T细胞的抗肿瘤作用,专门去除同种异体活性T细胞(和/或缓解炎性反应而不完全杀灭输注的细胞)的针对性策略需要研究和(或)实施。
6. 保障安全的对策
发生严重不良反应总出现在CAR-T细胞输注后,这就期望能有缓解和(或)消除毒性的对策。由于大部分毒性,与输注的T细胞大量扩增相关,且无法用药物来停止不期望的扩增以缓解不良反应,引入自杀基因或开发只针对肿瘤进行杀伤的重组T细胞,为扭转不利局面带来希望。
6.1自杀基因的应用
自杀基因可以选择性清除过继输注的细胞。细胞治疗制品的自杀基因除了可以选择性清除基因修饰的细胞,还会避免邻近的细胞和(或)组织受到伤害。
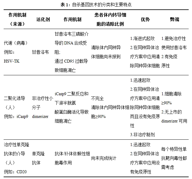
根据作用原理自杀基因技术大致分为三类:代谢,二聚化结构诱导和治疗性单克隆抗体介导的安全开关。表1给出了迄今为止研究最多的自杀基因的概览。
自杀基因理想的活化剂应具备生物惰性,有高度的生物利用度和生物分布,并且本身低毒性或不具有毒性。

任一特定情况都应具体设计自杀基因的方案,同时应兼顾靶细胞的性质,自杀基因的来源,活化剂的类型,启动的时机和目标群体的消除动力学。
代谢型自杀基因是基于无毒性药物在基因修饰的细胞内转化为具有细胞毒性的化合物。例如磷酸化的核苷类似物人单纯疱疹病毒胸苷激酶(HSV-TK)与甘昔洛韦(GCV)相互作用,其产物以三磷酸形式进入DNA作用于DNA聚合酶,导致链终止反应引发细胞凋亡。HSV-TK / GCV也可通过CD95/CD95-L途径,使Fas死亡结构域相关蛋白(FADD)和caspase-8形成死亡诱导信号复合体诱导细胞凋亡。
凋亡基因(如:半胱天冬酶)通过诱导凋亡来清除细胞。iCasp9自杀基因包含FKBP12-F36V结构域,可通过柔性Ser-Gly-Gly-Gly-Ser连接半胱氨酸天冬氨酸蛋白酶9,后者不含募集结构域。FKBP12-F36V 包含一个FKBP结构域,在第36个氨基酸残基位点上苯丙氨酸替代了缬氨酸。它具有高选择性和亚纳摩尔亲和力,能够结合二聚合成配基,如其他惰性小分子AP1903。转基因盒子也包含平末端CD19(ΔCD19)分子,后者作为选择性标记以保证纯度≧90%。
自杀基因的安全性和有效性已经在单纯疱疹病毒胸苷激酶(HSV-TK)或iCasp9自杀基因修饰供的体淋巴细胞输注的临床试验中得到证实,它能消除急性和慢性抗移植物宿主病。
单纯疱疹病毒胸苷激酶(HSV-TK)自杀基因修饰的供体淋巴细胞输注(DLI)也可产生移植物抗肿瘤作用,甚至在患者体内产生抗HSV-TK抗体。有解释称可能HSV-TK的逐步消除促成了长期的移植物抗肿瘤效应。其他间接证据显示在一个疾病复发的病人身上发现了移植物抗肿瘤作用,HLA不匹配的白血病母细胞开始减少。iCasp9 修饰的供体淋巴细胞输注(DLI)产生的移植物抗肿瘤作用还需更大规模的研究和长期随访。
有趣的是,在自杀基因修饰的供体淋巴细胞输注(DLI)的临床试验中,观测到残余的非同种异体T细胞长期持续存在。有一种可能的原因是,凭借少量的病毒和真菌活性T细胞有较高的转基因表达,优先清除的细胞在移植物抗宿主病期间积极扩增。尽管这体现了供体淋巴细胞输注(DLI)使用的一个优点,但对于减缓严重不良反应,彻底清除CAR/TCR-T细胞或造血干细胞可能是必要的。因此,确保输注的大部分细胞(>99%)表达自杀基因很重要,例如通过细胞分选以确保可最大化的清除细胞。
表达iCasp9的CD19/CD20 CAR-T细胞在临床前试验中证明是可行的,共表达iCasp9基因和抗disialoganglioside GD2分子的CAR-T细胞,治疗肉瘤或神经母细胞瘤的I期临床实验正在进行(Clinicaltrials.gov 识别码分别为 NCT01822652 和NCT01953900)。如果毒性只与转导的细胞有关,用特异性标记可以清除,尤其是在自体细胞治疗时,但前提是被转导的细胞表达自杀基因,那么在发生严重不良反应时就可以被清除。
使CAR-T表达自杀基因的办法很多。细胞可用CAR构建之前自杀基因克隆的双表达载体转导,以确保所有表达CAR的细胞同时表达自杀基因。另外引入特定标记来分选和收集表达自杀基因的细胞,在使用异体CAR-T细胞治疗时强烈推荐使用这种方法。基因改造质膜蛋白表达的细胞,可以用特定单抗来选择,跟踪,去除体内的这类细胞。比如用逆转录病毒将CD20导入T细胞,输入T细胞后可用CD20单抗来处置,这种自杀基因策略已在临床前模型中得到验证。依据这个概念,其他可用的临床前模型也被研究,Kieback等人进行了一项有趣的试验,在临床前模型中,由10个氨基酸标记的c-myc蛋白插入TCR序列,在给予特定的单抗后,这些被修饰的细胞可以被选择,跟踪和清除,并且这个方法可以用在CAR结构中。此外,伦敦的研究中制备了一个简洁的自杀基因(RQR8),抗原表位结合CD34使CD20表达CD34的选择性,在给予抗CD20单抗后可以对细胞进行追踪和清除。另一种方法是利用人表皮生长因子受体(EGFR)片段/抗-EGFR单克隆抗体,在使用特定的单克隆抗-EGFR抗体来对转导的细胞进行选择,跟踪和清除。
6.2双靶向策略以确保安全
鉴于自杀基因的激活可清除大部分CAR-T细胞,他将有效的缓解输注转导的T细胞引起的副作用,而激活自杀基因仅作为最后万不得已的办法。但是在临床应用中尚未有新的方法。
有一种让人感兴趣的方法来减少CAR-T细胞治疗的不良反应,就是在T细胞上修饰2种不同的CARs,每一个CAR各对应不同的TAA表位。也就是,1号CAR负责传递杀伤信号,2号CAR负责传递共刺激信号。在这个策略中,仅当两个抗原同时表达时T细胞才能被活化和产生效应功能。(图1B(i))
为避免攻击共表达TAA的正常组织,研究者制定了一个策略即同时表达一个抑制性的CAR(iCAR)。iCARs即是加入细胞毒性T淋巴细胞相关抗原4(CTLA-4)或程序性死亡-1(PD-1)信号域,尽管存在ζ链信号域,备用靶标可以刺激产生一个抑制信号,以覆盖ζ链的活化信号 (图1B(ii))。在表达“活化型”CAR识别的TAA的正常组织中,iCAR将识别其共表达的第二抗原。重要的是,在iCAR脱离后T细胞将重新获得杀伤靶细胞的能力。Fedorov等人在临床前模型中证实了这项策略的可行性和有效性。
另一种新的方法是“TanCAR”技术 ,即靶向两种不同的抗原但只用一个基因转导结构。TanCAR是由柔性接头分开的两个不同抗原结合结构域组成,并且两个TAA组成的两个结合域同时结合产生了协同效应(图1B(iii))。重要的是,即使1种TAA与单结构域结合也能激活T细胞并杀灭目标。另外在临床前模型和一项临床试验中,电转导mRNA编码CAR分子的T细胞(RNA-CAR-T-meso-cells)已被成功验证。在电转导一周后RNA电转导的T细胞可检测到CAR的表达和功能,多次注射 RNA-CAR-T-meso-cells介导了小鼠大量血管侧翼间皮瘤的消退,包括植入的从患者身上分离出的间皮质肿瘤也出现了消退。通过CAR的瞬时表达,这可能为限制严重不良反应提供了一个更安全的方法。在给2例患者静脉注射后作者已证实这个途径的安全性和可行性,1例是晚期胸膜间皮质瘤另1例是转移性胰腺癌,2例患者各自的原发和转移灶肿瘤负荷降低,并且CA199指标下降。实验室抗肿瘤活性证据发现了 RNA-CAR-T-meso cells产生的新型抗肿瘤抗体,揭示了引发的抗肿瘤免疫应答的机制。作为这一策略的关注点,为达到抗肿瘤的最佳效果,多次输注导致了因鼠源CAR产生的lgE免疫应答引起的过敏反应。然而,使用人源化的scFv结构域可能会降低该风险,以及缩短输注产生免疫应答效应细胞的持续时间。
7. 异体CAR-T细胞
虽然同种异体造血干细胞移植是治疗血液和淋巴系统恶性肿瘤复发高危患者的一个潜在办法,但需其他的对策来进一步降低移植后复发的风险。实现这一目标的方法之一就是在移植后预防性输注CAR-T细胞,尽管这可能有缺乏抗原来刺激来维持输注的CAR-T细胞的扩增和持久性的顾虑。另外,根据报道在某些情况下,在同种异体造血干细胞移植后AML复发,这是因为同种异体应激反应以致不匹配的HLA等位基因选择性丢失,这些患者暴露在同种异体反应的可怕并发症下,即移植物抗宿主病(GVHD),而却没有从治疗中获益。因而异体CAR-T治疗可以绕过肿瘤介导的免疫逃逸机制。
10例同种异体造血干细胞移植后复发的恶性淋巴瘤患者,在接受原捐献者同种异体CD19特异性CAR-T治疗后,有1例完全缓解(输注T细胞后9个月仍在持续)并且没有发生移植物抗宿主病,但有4例患者出现3-4级毒性。
同种异体CAR-T细胞也可能导致移植物抗宿主病,因而需要更严格的安全措施,自杀基因是理想的选择,因为在未修饰的供体淋巴细胞输注(DLI)的临床试验中,它是迄今为止唯一被证明是有效的安全措施。
由于激活自杀基因同时也会消除移植物抗肿瘤的效果,因此在绝对必要时才开启自杀基因。
除了图1B中总结的自杀基因修饰方法之外,还要有最大限度降低移植物抗宿主病风险的备选方案。或者用CAR修饰的天然的非同种异体的T细胞,如 allodepleted-T细胞,病毒特异性T细胞,自然杀伤T细胞或γδT细胞。其实,由于这个原因作者研究了一个策略,在小鼠的体内和体外成功地将CAR导入γδT细胞表面。
关于CAR修饰的病毒特异性T细胞(非同种异体),例如,最近的一项临床试验将CD19 CAR植入巨细胞病毒,腺病毒,或EB病毒抗原特异性T细胞。该试验入组患者复发(N:6)或高风险复发(N:2),恶性淋巴瘤接受同种异体造血干细胞移植(N:2),细胞输注6周后评估客观反应,2例患者在移植后疾病复发,另外2例持续完全缓解,所有患者均没出现移植物抗宿主病。令人感兴趣的是可以考虑尝试使用供者T细胞,以基因编辑的方法敲除内源性TCR,人工制造非同种异体细胞。
8. 结论
利用自体或异体的移植物抗肿瘤效应,体现了免疫疗法是治疗癌症的有力方法。这是一个激动人心的时刻,基因疗法和免疫疗法伴着业内外日益高涨的热情,正在加速发展。在未来的几年内将看到,是否免疫治疗能践行自身的承诺,取代或增强标准的药物抗癌疗法,并具备长期的抗癌监视,包括在可以逃逸的部位,即使作为辅助治疗也是如此。要获益需要先克服风险,必须进行严格的临床试验,制定策略来减弱或消除毒性。
英文原文:Seatbelts in CAR therapy: How Safe Are CARS?
原作:Kentaro Minagawa等
转载请标明出处: 爱康得生物医学技术(苏州)有限公司转化医学部高级经理Paul Hsu原创编译
爱康得生物医学技术(苏州)有限公司,是一家专注于肿瘤治疗领域高新技术开发及其产业化的生物医学公司。核心团队由多名来自如M.D.Anderson、University of California、University of Oklahoma、Wollongong University和苏州大学等国内外著名高校的抗体工程专家、免疫学专家、病毒学专家、分子生物学家、临床医生以及具备丰富企业管理和资本运作的管理人员组成。公司技术团队已经掌握CAR-T核心技术,可为全球科研工作者和医生提供成套CAR-T科研服务,可在短时间内为客户构建具有功能的CAR-T细胞。
