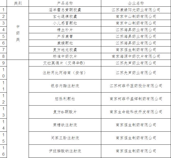
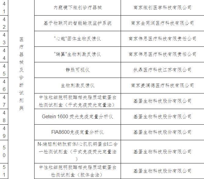
本年度进入目录的新产品共55个,其中医药新产品34个,涵盖心脑血管疾病、消化系统疾病、风湿病等领域的治疗药物;医疗器械新产品21个,涵盖医疗检测器械和诊断试剂。
根据《南京市生物医药新产品首购首用实施办法》(宁政规字〔2014〕8号),市政府会加大对“生物医药首购首用新产品”的扶持力度,政策利好,具体措施如下:
一、“生物医药首购首用新产品”推广程序
1、市经信委会同市卫生局联合组织生产企业与医院进行对接,每年组织2次推介活动,宣传介绍生物医药新产品性能和用途。
2、市卫生局会同市经信委联合组织医院专业技术人员参加新产品推广培训,每年2次。
二、“生物医药首购首用新产品”医院进入程序
1、对已进入省级招标采购目录的医药类新产品,公立医疗机构在满足医疗需要情况下,同类品种中应首先购用《目录》产品。
2、对尚未进入省级招标采购目录的医药类新产品,由企业向公立医疗机构提出申请,公立医疗机构向市卫生行政部门提出备案采购申请,经省、市卫生行政部门组织专家审核批准后,公立医疗机构采购使用《目录》产品。
3、医疗器械类新产品,在有效期内由企业向市卫生局提出申请,市卫生局组织公立医疗机构与企业签订试用合同,一般以三个月或一个批次使用量为试用周期,试用结束后,公立医疗机构对试用结果进行技术评判,评判合格的,经过政府采购监管部门批准,可通过适当方式开展采购。
三、加大对生物医药新产品首购首用支持
1、支持《目录》产品进入医保目录。对符合基本医疗保险范围,暂未进入医保目录新产品,市经信委、人社局、卫生局等部门行文向省级主管部门报告,推荐纳入相应医保目录。
2、市物价局优先对《目录》产品提出价格建议,做好价格服务,充分发挥价格杠杆作用鼓励企业创新。
3、对《目录》产品生产企业,根据市新兴产业引导专项资金有关规定,择优给予支持,促进生物医药新产品研制。
4、建立生物医药新产品首购首用风险补偿机制。对在南京紫金科技创业特别社区或校地共建大学科技园内设立的科技创业型企业和本市民营企业创制的具有自主知识产权、在南京首次研制生产生物医药新产品,实行首购首用风险补偿。
5、市卫生局建立公立医疗机构生物医药新产品首购首用激励机制,鼓励公立医疗机构优先采购《目录》产品;对使用《目录》产品驻宁省属医院和部队医院,优先支持项目建设,优先支持参加“南京科技进步奖”、“南京科技功臣奖”等奖项的评选。
附件一
2015年南京市生物医药产业新产品首购首用目录





